Выжили бы Фернандо Риксен и Лу Гериг, если бы заболели боковым амиотрофическим склерозом в 2021 году?
Все знают о недуге, которым страдали Фернандо Риксен и Лу Гериг. Тяжелое и неизлечимое заболевание, которое даже и произносить страшно. Недавно было совершено маленькое открытие, которое, возможно, приведет к будущей победе над боковым амиотрофическим склерозом. Последние полтора года я был вынужден изучать много литературы по этой болячке и изучать истории людей, притормозивших БАС. И вот теперь я пишу материал, который поможет понять, имели бы шансы на спасение эти два спортсмена, если бы диагноз был им поставлен в 2021 году?

Боковой амиотрофический склероз (БАС) — прогрессирующее, неизлечимое дегенеративное заболевание центральной нервной системы, при котором происходит поражение как верхних (в головном мозге), так и нижних (в спинном мозге) двигательных нейронов, что приводит к параличам и последующей атрофии мышц. Самым известным человеком с этим недугом был Стивен Хокинг. Группе ученых из Северо-Западного университета удалось найти первое лекарственное соединение, которое улучшает состояние нейронов головного мозга (верхних нейронов), поражение которых вызывает БАС. Ранние исследования показали, что в зоне риска находятся спортсмены, ветераны войн и фермеры. Среди спортсменов данной болезнью чаще всего страдают футболисты.
Верхние двигательные нейроны передают информацию от головного мозга к спинному, чтобы инициировать произвольное движение. Дегенерация этих нейронов нарушает связь между головным и спинным мозгом и приводит к параличу у пациентов.
Нижние двигательные нейроны имеют прямую связь с мышцами, сокращая мышцу для выполнения движения. Таким образом, активность нижних мотонейронов частично контролируется верхними мотонейронами.
Для того чтобы белки в организме могли правильно выполнять свои функции, они должны быть свернуты определенным образом. Если это не так, они начинают атаковать нейроны. Эти белки могут накапливаться внутри клетки и вызывать патологии. Это происходит примерно у 90% всех пациентов с БАС и является одной из самых распространенных проблем при заболеваниях нервной системы.
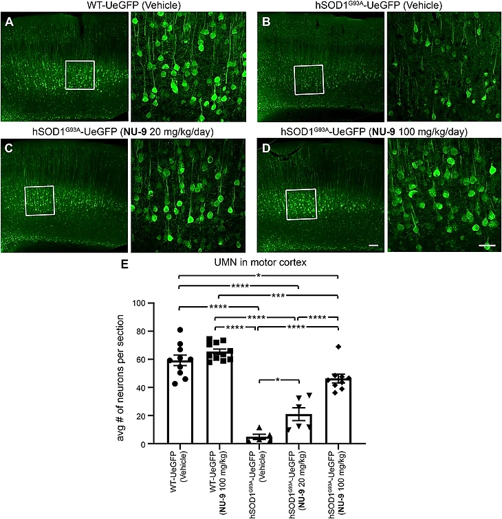
Американские ученые из Северо-Западного университета определили соединение, которое останавливает дегенерацию верхних мотонейронов — причину развития не только БАС, но и таких заболеваний, как наследственная спастическая параплегия и первичный боковой склероз. Это соединение нетоксичное, оно преодолевает гематоэнцефалический барьер и восстанавливает митохондрии и эндоплазматический ретикулум в моторных нейронах. Этому соединению американские ученые дали название NU-9.
Ученые ввели NU-9 подопытным мышам с поражениями верхних мотонейронов. Результаты показали, что митохондрия и эндоплазматический ретикулум животных начали восстанавливаться, что привело к улучшению здоровья нейронов. По сравнению с мышами, не получавшими препарат, верхние мотонейроны стали крупнее, а в дендритах больше не было дыр. Разрушение нервных клеток прекратилась, а через 60 дней лечения нейроны стали такими же здоровыми, как у контрольной группы.
В качестве доказательства прикрепляю результаты исследований на мышах со спорадической формой БАС (TDP-43, 85% всех случаев БАС) и результаты исследований на мышах с семейной (наследственной) формой БАС (SOD1, 15% всех случаев БАС). На прикрепленных картинках вы можете увидеть как изменилась структура нейронов через 60 дней после лечения.


Нейроны стали крупнее и восстановились в своей структуре. Мыши, получавшие лекарство, лучше справлялись с упражнениями, и особенно это было заметно на тестах с проволочной сеткой: грызунов помещали на сетку, которую затем переворачивали и подвешивали над клеткой. Ученые фиксировали время падения животного. Результаты упражнений вы можете увидеть на графике:

Команда ученых собирается приступать в более детальному токсикологическому и фармакокинетическому исследованию, а потом перейти к первой фазе клинических испытаний. Связавшись с ними, я получил ответ, что испытание на мышах продлится еще 1.5 — 2 года и только потом перейдут к первой фазе испытаний.
А пока все ждут новостей по NU-9, в Канаде в июне планируют запустить в продажу AMX0035. Лекарство для более наглядного результата испытывали на пациентах с быстропрогрессирующим течением болезни. Препарат хорошо переносился. Те, кто принимали его с самого начала, жили в среднем на 8 месяцев дольше, чем пациенты в группе плацебо (подчеркиваю, что испытание проходило в группах с агрессивным течением болезни). Должна была быть третья фаза испытаний, но болеющие БАС и их родственники в Северной Америки подписали петицию и надавили, чтобы FDA его поскорее пустила в продажу. AMX0035 представляет собой фирменное пероральное сочетание двух лекарственных средств, уже давно применяемых по медицинским показаниям, — фенилбутирата натрия и тауроурсодезоксихолевой кислоты.
Не стоит забывать и о Фасудиле (в Японии используется как лекарство от инсульта), который в клинических испытаниях смог значительно уменьшить течение болезни и увеличить жизненную ёмкость легких (при БАС слабеют дыхательные мышцы, что и приводит к смерти пациента в большинстве случаев) одного пациента с 26% до 62%. Единственный его недостаток — вводится внутривенно через капельницу.
И последней надеждой в моем списке является AstroRx. Данная терапия стволовыми клетками тестируется на возможное лечение бокового амиотрофического склероза. Её суть в том, что полностью созревшие человеческие астроциты (защищают нервную ткань от вредных веществ и регулирует высвобождение некоторых специфических веществ), полученные из человеческих эмбриональных стволовых клеток, вводятся путем интратекальной (в жидкость, окружающую спинной мозг) инъекции для поддержки поврежденных мотонейронов.
А теперь вернемся к вопросу в заголовке. Если бы Риксен и Лу Гериг получили свой диагноз на руки в 2021 году, то учитывая их статус в обществе и материальное положение, они смогли бы продлить себе жизнь, как минимум, на 15 лет. А там уже прогресс и что-нибудь новое выпустил бы в свет. Ну а пока борьба с этим недугом ведётся гимнастикой, витамином B, витамином D, L-карнитином и антиоксидантами.
















