Новые Реформы РФС это просто позорище!!! И что нужно делать
Реформ НЕТ!!!
Все обсуждают реформы, как будто есть какой-то окончательный план. Это совершенно не так. Нет четкого плана, и, по сути, hypercube на данный момент просто работает с идеями.
В этом видео, адресованном фанатам, РФС не нашло никого, кто мог бы объяснить реформу на русском языке !!!!!! Чем занимается федерация ??? Это просто позор. Из видео видно, что Hypercube описывают свои статистические инструменты и опыт для создания потенциальных идей для реформ. Но еще раз проекта реформы пока нет !!!
Глава Реформ, а именно Дюков
Но прежде чем обсуждать проблематику так называемых «реформ», давайте посмотрим, кто за ними стоит. А именно господина Дюков и его работу в Зените.
Дюков пришел в клуб с сильнейшим составом в его истории, с которым клуб выиграл Кубок УЕФА и Суперкубок в 2008 году. У бывшего президента Зенита был очень значительный бюджет, примерно 200 миллионов евро на сезон, и команда с большим потенциалом и амбициями. При такой финансовой поддержке Дюков, несомненно, мог бы построить при желании европейский суперклуб, но давайте посмотрим, чего он добился за десять лет своего правления.

1) Из очень сильного европейского клуба в 2008 году Зенит превратился в клуб, который не смог бороться за чемпионство в 2017 году.
2) Зенит за 10 лет не воспитал ни одного воспитанника уровня Аршавина, Кержакова или Денисова
3) Вся ситуация с Газпром ареной происходила при нем. Да это не его вина, у него были связи и власть, для того приложить усилия к тому, чтобы свести к минимуму коррупцию, поскольку стадион строился для его клуба. Однако он все равно стал одним из самых дорогих стадионов в мире.
4) Деградация в Еврокубках. От победы в Кубке УЕФА до 1/16 ЛЕ.
5) Зенит ни разу не обыграл более сильного соперника с 2012 года после матча с Ливерпулем.
Разве такое управление не рассматривается как абсолютный катастрофический провал? И действительно ли это тот менеджер, которому стоит доверить российский футбол во время глубочайшего кризиса?
Главная проблема Российского футбола и почему реформы их не решают
Основная проблема нашего футбола не в лимите на легионеров, не в структуре лиги, а в системе государственного финансирования. Но я почему-то даже не видел попытки борьбы с этой проблемой со стороны чиновников РФС. Это настолько фундаментальная проблема, что без ее решения мы не сможем сделать шаг вперед, независимо от проведенных структурных реформ.
Как система госфинансирования работает
Как сегодняшняя система гос финансирования работает думаю ни для кого не секрет. Государство из региональных бюджетов и госкомпания выделяет средства на футбол. Подавляющая часть этих денег идет на финансирование клубов, и, в свою очередь, большая часть этих денег идет на зарплаты игроков и комиссионные агентам. Лишь малая часть идет на академии и развитие молодежи, а это означает, что у этих спонсируемых государством клубов нет долгосрочных целей. Вот наглядный пример из €813 млн расходов РПЛ клубы тратят на зп футболистам €537 млн. Теперь давайте посмотрим, почему эта система очень проблематична.

Как госфинансирование вредит частным клубам
А теперь представьте, что вы - частный бизнес, желающий инвестировать в футбол. Теперь давайте посмотрим, на какие деньги вы будете рассчитывать, чтобы быть более или менее конкурентоспособным, поскольку нахождение на грани вылета не будет хорошо для вашего бизнеса. Во-первых, вам придется побороться за игроков с клубами, спонсируемыми государством, бюджет которых практически полностью направлен на зарплату. Вам придется платить зарплату не ниже той, которую предлагают государственные клубы. На что потребуется бюджет не менее 1млрд рублей(примерный бюджет клуба из низшей половины РПЛ). Эти слишком много, и частные компании как следствие просто не инвестируют в российский футбол. Более того, клубы, спонсируемые государством, не хотят искать частных спонсоров, поскольку инвестиции, которые они получают от государства, намного выше, чем на самом деле стоит их футбольный клуб. Одним словом государственное финансирование завышает цены на российский футбол, делая частные инвестиции крайне малопривлекательными.

Как сегодняшняя система финансирования серьезно тормозит развитие спорта в России
А вот сейчас более серьезная проблема. Чтобы понять это, давайте изучим государственные инвестиции в спорт в России и сравним их с другими странами. Здесь на графике ниже вы можете увидеть государственное расходы Франции, Германии, Дании и России на спорт. Бюджет России, включая инвестиции государственных компаний, составляет примерно 2 миллиарда евро, что сейчас намного меньше, чем у Франции и Германии, которые тратят 12 и 8 миллиардов евро соответственно. И на душу населения намного меньше, чем в Дании с населением около 6 миллионов человек.

Ну в чем проблема, многие скажут, просто мы беднее. Дело в том, что клубы в Лиге 1 и Бундеслиге не получают государственного финансирования. Деньги вкладываются государством в массовый футбол и спортивную инфраструктуру, а не на содержание элитных клубов. Это делается с целью максимизировать спортивный потенциал населения, то есть дать как можно большему количеству людей шанс стать профессиональными футболистами. Это, в свою очередь, снижает расходы местных клубов, поскольку существует более широкий выбор качественных игроков, что в свою очередь делает частные инвестиции более привлекательными.

Вместо этого мы тратим большую часть государственных денег, которых у нас не так много, на зарплаты плохим футболистам. Это означает, что мы увеличиваем расходы частных клубов за счет использования и без того ограниченного количества футболистов. Если в развитых футбольных странах государственные деньги используются для сокращения расходов частных клубов, тогда как мы, в свою очередь, увеличиваем расходы частных клубов.
Это путь к гибели, поскольку клубы, финансируемые государством, из-за их коррумпированного характера не имеют никаких долгосрочных перспектив в будущем.
Почему РФС не решает проблему
Я думаю, что ответ на этот вопрос прост и очевиден - это их хлеб с маслом. Все Дюковы, Прядкины, Медведевы, скорее всего, имеют во всем этом серьезные финансовые интересы, поэтому они любой ценой защищают криминальный поток государственных денег.
Единственный возможный выход из ситуации
Из всей этой ситуации есть только один выход. А именно полный запрет госрасходов на профессиональные клубы. Деньги, которые тратит государство, должны максимизировать возможности граждан попробовать себя в спортивной карьере. Вместо того, чтобы иметь клубы, спонсируемые государством, по всей стране следует строить больше футбольных образовательных центров и академий. Вместо коррумпированного футбольного клуба Урал в Екатеринбурге может быть образовательный центр, в котором будет несколько юношеских команд в низших лигах, что позволит большему количеству людей получить футбольное образование и попытаться продемонстрировать свое мастерство. Финансировать академии намного дешевле, чем поддерживать раздутые зарплаты.

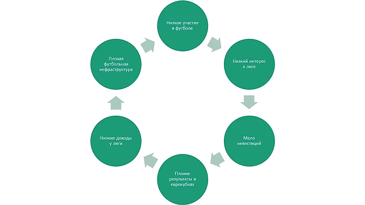
Это, в свою очередь, сделает футбол более привлекательным для инвесторов не только потому, что затраты будут ниже, но и потому, что будет более высокий интерес к спорту из-за его более широкого участия. Успех футбола, на мой взгляд, тесно связан с участием, поэтому во всех странах, добившихся успеха в футболе, высокий уровень участия населения.

Вот почему для того, чтобы дать футболу правильный импульс, мы должны увеличить участие и интерес, и мы можем сделать это, только инвестируя в массовый спорт и инфраструктуру, таким образом увеличивая участие и, в свою очередь, увеличивая интересы в долгосрочной перспективе. А сделать это можно лишь, одним способом отобрать деньги от паразитических госклубов и направить этот поток в массовый футбол.







Мне кажется не обязательно сразу совсем исключать госфинансирование. В реалиях нашей страны, нормально если государство покрывает затраты профессиональных клубов на инфраструктуру (стадионы-поля) и логистику (перелёты-переезды). Это также способствует снижению затрат бизнеса и соответствует нашей специфике - сложный климат и большие расстояния. Но это можно сделать и в виде налоговых вычетов на эти статьи бюджета вместо вливаний.