Восстановление после разрыва «крестов»: часть 1
Травма, ее причины, prehab и операция

Всем привет! Меня зовут Василий Давыдов – я автор «Спортса» (пишу в блоги «В бокале красного» о «Манчестер Юнайтед» и «Гуд ибенинг» о всяком) и «Реджисты», а также аналитик в агентстве «Ryzen».
Однако футбол присутствует в моей жизни не только в виде статей о тактике и фрагментов с действиями команд / игроков в рабочих отчетах. После произошедшего даже и не знаю, к сожалению или к счастью. В детстве я играл в футбол во дворе, затем – в спортшколе, а после поступления в университет – на любительском уровне в различных форматах, но чаще всего 6x6.
В марте 2025 года в одной из таких игр я разом порвал 2 связки колена и мениск. Да, я целенаправленно оставил в заголовке только «кресты», под которыми чаще всего понимается передняя крестообразная связка, поскольку полное название окончательного диагноза звучит уж очень длинно – «тотальный разрыв передней крестообразной связки (ПКС), медиальной колатеральной связки (МКС) и заднего рога медиального мениска», а аббревиатура МКС непосвященному человеку может напомнить разве что о международной космической станции.
Итак, в результате неудачного единоборства, которое фотограф умело поймал на камеру, я порвал две связки и мениск. Весь механизм получения травмы сопровождался вывихом сустава: коленная чашечка вышла влево, а бедренная кость – вправо. Как впоследствии оказалось, чудом избежал разрыва задней крестообразной связки из-за этого вывиха.


Почему это произошло?
Самый главный вопрос, который мучает меня до сих пор: «Почему это вообще случилось, да еще и так?» Большего трагизма добавляют слова одного из хирургов: «Такие травмы люди получают после падения с мотоцикла».
На основе мнений нескольких спортивных травматологов и оперирующих хирургов я сформулировал для себя ответ на этот вопрос из нескольких пунктов:
1. «Неудачно наступил». На фото заметно, что в конечной фазе контакта с полем пятка проскальзывает, а в этот момент я переношу вес на правую ногу, пытаясь оттолкнуться от левой. В итоге максимальная точка нагрузки приходится на левое колено и происходит «динамическая вальгусная деформация со скручиванием бедра по отношению к голени». Иными словами, голень осталась на месте, а бедро повернулось в другую сторону. Эдакая «крапивка», только суставу.
Не пытайся я резко изменить направление движения и «пролети» вперед, позволив сопернику убрать мяч на замахе – возможно, ничего этого бы не случилось.
2. Высокий уровень утомленности. По общему мнению врачей, такие травмы случаются либо на пике физической формы, либо на ее спаде (не играл несколько лет и внезапно решил показать Пеле). В моем случае с поправкой на любительский уровень скорее был первый вариант – мы уже доигрывали длинный турнир, я находился в оптимальной форме: регулярно тренировался для повышения общей выносливости, «тягал» железо и, конечно же, занимался на поле вместе со всей командой. Но несколько недель перед травмой выдались трудными – завал на работе, несколько проектов в футболе, постоянный недосып (по 5,5-6 часов, в том числе перед днем матча) и вся та же тренировочная нагрузка. В конечном итоге феномен «спортсмена выходного дня» дал о себе знать и организм не выдержал.
3. Газон. На искусственном поле с резиновой крошкой травматизм априори повышен, а на неухоженном – вдвойне. На каком-то участке поля крошки меньше (поле тверже), на каком-то – больше (выше вероятность того, что шипы в ней увязнут и нога не развернется): возможно, я к своему несчастью оказался именно на втором.
4. Бутсы. Помимо условного разделения на профессиональные/полупрофессиональные и любительские, бутсы отличаются разными типами подошв. На мне в тот день были Nike Magista с подошвой типа MG (multi ground) – универсальные недорогие бутсы для любого покрытия, в которых я играл порядка 10 лет на разных полях. Но в идеале для таких полей нужны AG (Artificial Ground/Artificial Grass) или простые «сороконожки» – TF (Turf Ground).
Разница подошв состоит в том, что в бутсах с подошвой типа MG шипы, как правило, узкие и длинные – так называемые «ножи». В AG – круглые, которые позволяют стопе и голени проворачиваться в газоне.
Диагностика и лечение
Непосредственно после эпизода с получением травмы отлично сработал дежурный врач на нашем турнире – оперативно вправил вывих, наложил повязку и заморозил колено. Он первый и предположил, что порвался «крест». Сразу после матча меня увезли на скорой в Первую городскую больницу им. Н.И. Пирогова. Там травматолог с помощью рентгена и нехитрых манипуляций (тесты на картинке ниже) подтвердил масштаб катастрофы и порекомендовал как можно быстрее обратиться к профильным специалистам.

На следующее же утро начался поиск спортивных травматологов и тогда же (поскольку из историй знакомых ребят понимал: «операции не избежать») – профильных хирургов. Чтобы и по спортивным травмам, и специализация именно на связках колена.
Здесь стоит в который раз поблагодарить всех тех, кто откликнулся на мою просьбу или по собственному желанию помогал с поиском врачей – партнеров по команде, знакомых и друзей. Без вас бы я погряз в выборе между десятками разных вариантов, теряя драгоценное время.
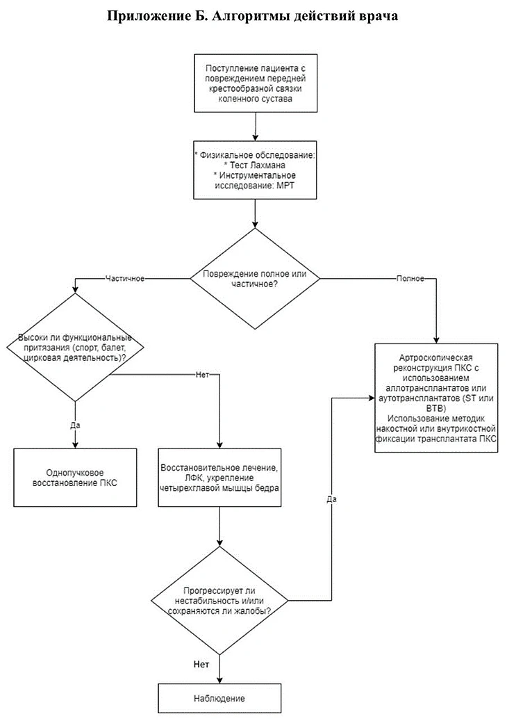
В клинических рекомендациях по травмам связок нижних конечностей есть понятный алгоритм действий врача, который может быть полезен и пациенту.

Консервативное лечение (без операции) назначают, если разрывы частичные – есть шанс на рубцевание – и пациент не занимается спортом, где присутствуют ротации коленного сустава. Как сказал один из специалистов: «Домохозяйка, которая ходит пару раз в неделю в зал в щадящем режиме, сможет прожить даже с порванной ПКС».
В моем же случае выбор оперативного лечения был неизбежен из-за полного разрыва сразу нескольких структур колена – иначе будет сохраняться нестабильность и я не смогу жить полной жизнью. К тому же, если не прооперироваться именно в моем случае, риск развития остеоартроза и формирования различных наростов из-за повреждения менисков увеличивается в разы.
В первые пару недель после травмы я вовсю занимался диагностикой, собирая мнения разных специалистов. Но помимо диагностики самым главным было избавиться от отечности и зафиксировать ногу в статичном положении.
В первые дни начали появляться гематомы: с ними боролся простым, но эффективным троксевазином. На само колено 3-4 раза в день прикладывал лед (12-18 кубиков в пакете до полного превращения в воду) через тонкое полотенце или платок. От скопившейся в колене жидкости спасла пункция – постепенно в колене появилась легкость. Не очень приятная, но полезная процедура.
Вот так, кстати, выглядело колено в первую неделю.

Со второй недели вместе со льдом начал практиковать пассивное разгибание (выпрямление): под пятку подкладывается валик / 2-3 книги, чтобы колено провисало. Так оставшиеся связки и сухожилия будут минимально включаться в работу ноги.
Передвигался исключительно с костылем и в туторе – шине, которая фиксирует ногу в вытянутом положении.

Финальную точку в диагностике и планировании дальнейших действий была поставлена в конце марта – начале апреля. Сначала удалось попасть на прием в «Smart Recovery» к Усмановой Эльвире Мухамедовне (главврач академии ЦСКА) – она описала масштаб катастрофы и направила на операцию.
Затем оперирующий хирург Кнеллер Лев Олегович («К+31») подтвердил необходимость операции и направил на предоперационную подготовку.
Prehab
Передо мной в рамках подготовки к операции стояло несколько задач: максимально убрать отечность, восстановить мышечную память (напряжение/расслабление, сгибание/разгибание) и восстановить паттерн ходьбы. Все перечисленное крайне важно, чтобы после операции восстановление пошло по плану и нога в буквальном смысле не атрофировалась за время без движения.
Вся подготовка заняла около 6 недель:
- в первые 3 недели усиленно восстанавливал сгибание и разгибание, а также паттерн ходьбы, дополнительно для избавления от отечности ездил на физиопроцедуры: лазер, магнит, электростимуляцию;
- во время заключительных 3 недель: закачивание квадрицепса в тренажерном зале, поскольку ему предстояло взять на себя основную нагрузку после операции.
Операция
Фактически объем хирургии получился таким, как и планировался изначально:
1) сделали пластику передней крестообразной связки – взяли сухожилие с голеностопа;
2) восстановили внутреннюю боковую связку – для нее материал забирали из подколенного сухожилия (так называемый «хамстринг-трансплантат»);
3) наложили шов на поврежденный внутренний мениск – наружный, к счастью, восстановился за период подготовки. Шов мениска, к сожалению, наложил очень много ограничений: первые 4 недели я вообще не мог наступать на ногу.
Подробнее о каждой неделе своего восстановления расскажу в следующем посте. А этот хочется закончить напутствием российских футбольных комментаторов начала нулевых: «Берегите себя».







Спасибо за статью! Жду следующие публикации.
Готов подписаться подо всеми пунктами, особенно в части психологических барьеров. Каждый новый шаг в реабилитации - борьба с самим собой.
А по поводу «кресты - не про меня»согласен на 200%. До 26 лет были только мышечные травмы, это казалось чем-то очень далеким. К сожалению, подкралось очень незаметно.
Чем то далеким, из мира спорта высших достижений, но точно не про любительский уровень. Спустя время понимаю, как же наивно было так полагать.
Это к тому, что с удивлением узнал о "pre-hab". Может и у меня такой вариант был бы, но у меня было заблокировано колено - я под анестезией делал МРТ, т.к. просто не мог даже в каком-то странно полусогнутом положении держать ногу положенные 30 (40?) минут.
Но вы обязательно пишите дальше. Очень важно показать работу после операции: если травма и операция - это разовые действия, то тут реально нужна дисциплина и упорство - и, как мне кажется, тут многие из нас столкнулись с тем, что не так-то я дисциплинирован и упорен).
Думаю, в части подготовки зависит и от возможности (отталкиваясь от повреждений), как вы правильно заметили, и от хирурга. Не спортивные предлагали сразу операцию, но я уже в который раз убеждаюсь, что пройти подготовку было правильным решением.
О восстановлении обязательно подробно напишу 🙏🏻
операция была в феврале, в октябре уже снова боролся
но колено до конца не сгибается уже
Есть упражнения во восстановлению крестов, а есть ли упражнения по профилактике таких травм. Возможно разные натяжения связок?